上海灵欧电阻器有限公司
联系我们 联系我们
加入收藏 加入收藏
设为首页 设为首页
RSS RSS XML link
网站首页 首    页 公司简介 公司简介 产品展示 产品展示 荣誉证书 荣誉证书 检测设备 检测设备 合作伙伴 合作伙伴 行业新闻 行业新闻 联系我们 联系我们
 
产品目录
RXQ型线绕电阻器 01、RXQ型线绕电阻器
RXG20型线绕波纹电阻器 02、RXG20型线绕波纹电阻器
RXG20-F型负载电阻器 03、RXG20-F型负载电阻器
RXLG铝壳制动电阻器 04、RXLG铝壳制动电阻器
LX系列大电流负载电阻器 05、LX系列大电流负载电阻器
ZG12阻尼电阻 06、ZG12阻尼电阻
RX30大功率高压电阻 07、RX30大功率高压电阻
BX6系列滑线电阻 08、BX6系列滑线电阻
BX7系列滑线电阻 09、BX7系列滑线电阻
BX8系列滑线电阻 10、BX8系列滑线电阻
BC1型旋臂式变阻器 11、BC1型旋臂式变阻器
BC1-W无底盘型旋臂式变阻器 12、BC1-W无底盘型旋臂式变阻器
ZB1-2-3-4型板型电阻器 13、ZB1-2-3-4型板型电阻器
ZG3管型电阻 14、ZG3管型电阻
ZX1 、ZX15型电阻器 15、ZX1 、ZX15型电阻器
ZX9 、ZX12型电阻器 16、ZX9 、ZX12型电阻器
ZX18不锈钢电阻器 17、ZX18不锈钢电阻器
KQF开启式变频制动电阻箱 18、KQF开启式变频制动电阻箱
RXG-F变频制动电阻箱/柜 19、RXG-F变频制动电阻箱/柜
BXT可调电阻箱/柜 20、BXT可调电阻箱/柜
RX-F三相负载电阻箱/柜 21、RX-F三相负载电阻箱/柜
WR-F直流负载电阻箱/柜 22、WR-F直流负载电阻箱/柜
RYB仪表型可调电阻箱 23、RYB仪表型可调电阻箱
PLC可编程控制负载箱/柜 24、PLC可编程控制负载箱/柜
DS-F定时控制负载箱/柜 25、DS-F定时控制负载箱/柜
ZB系列旋转式变阻器 26、ZB系列旋转式变阻器
BLP1-10系列电动传动励磁变阻器 27、BLP1-10系列电动传动励磁变阻器
BP-300/500型稳定电阻器 28、BP-300/500型稳定电阻器
老化负载箱 29、老化负载箱
RX21被柒线绕电阻 30、RX21被柒线绕电阻
RX27线绕陶瓷绝缘电阻器 31、RX27线绕陶瓷绝缘电阻器
ZG11被釉管型线绕电阻 32、ZG11被釉管型线绕电阻
 
数字可变电阻补偿稳压器的温度漂移 当前位置:首页 > 行业新闻 > 数字可变电阻补偿稳压器的温度漂移

数字可变电阻补偿稳压器的温度漂移


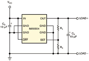
  可变电阻如果集成了可编程温度索引查询表,就能补偿稳压器的温度漂移。在这种情况下,查询表能在–40℃~+102℃范围内,每2℃改变一次阻值,从而抵消由温度导致的稳压器输出变化。典型的稳压电路包含稳压元件、反馈电阻分压器,以及若干针对瞬态和负载开关状况来提供滤波和稳压的电容(图1)。两个反馈分压电阻的比例设定了稳压器输出电压。稳压器可生成预设的3.3V或其工作范围内的任何用户自定义输出。

图1

图1,借助典型的稳压器,您可以通过调节R1/R2分压器来设置稳压输出级别。

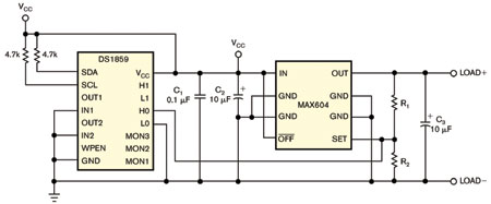
  对于多数稳压电路,输出电压会随温度轻微变化,变化范围是该电路标称电压的97.6%至101.5%。这些数字令人钦佩,但您仍能进一步改善它们。首先,在图1所示的稳压电路中放入一个数控可调电阻,使它与R2并联(图2)。内部非易失存储器中的温度索引查询表控制着这个50kΩ数字电阻,使您能为每个2℃窗口设定不同阻值。

图2

图2,如果把与R2并联的双路可变电阻的一半连接到图1中的电路,您就能实现稳压输出电压的温度补偿。

  您可以设定查询表来提供任何阻值与温度曲线。在本例中,查询表使稳压器随温度变化的常态曲线变平坦。因此,这些查询表提供了一个关于温度的正阻值斜率。电阻有256个可编程阻值设置,每个设置约为192Ω。在本例中,查询表的设置为143(温度–40℃)。温度每变化4℃到6℃,这些设置就增加1,因此在环境温度时达到152,+85℃时为158。

图3

图3 这些曲线把图1所示电路(黑色)和得到补偿的图2所示电路(粉红)的稳压输出随温度变化情况做了比较。

  如图3所示,在整个温度范围内,稳压性能在精度方面显著提升:–45℃~+85℃内的变化幅度现在仅为±2 mV。为对比起见,请注意图1中的标准稳压电路的响应(黑色曲线)。图2中的数字电阻IC包含三种用于监视外部电压的ADC输入。作为备选品的DS1847双路可变电阻提供类似性能,而且不带有ADC监视器,成本也更低。

发布人:电阻器厂家 来源:www.shwenwen.com 时间:14-02-19
本文链接地址:http://www.shwenwen.com/news_detail.asp?id=5

上一条: 小小电阻器背后酝酿着的能量不可小觑 下一条: 变频器制动电阻的应用范围
上海灵欧电阻器有限公司
COPYRIGHT 上海灵欧电阻器有限公司 www.shwenwen.com 沪ICP备09039838号-4
地址:上海市嘉定区曹安公路1855号 电话:021-62162390 62851275 62456828
传真:021-62577121 邮编:200062 E-mail:sales@shyongling.com 上海灵欧电阻器百度统计
首页 电阻新闻 热门关键词:铝壳电阻,滑动变阻器,可调电阻,变频器制动电阻,大功率电阻,线绕电阻,电阻柜,网站地图